In Matlab is there any special function to draw arc with user defined radius, points and angle. If it is not there how is it possible to draw a curve in a figure using user defined radius,angles, points etc.
Kshitij Singh answered .
2025-11-20
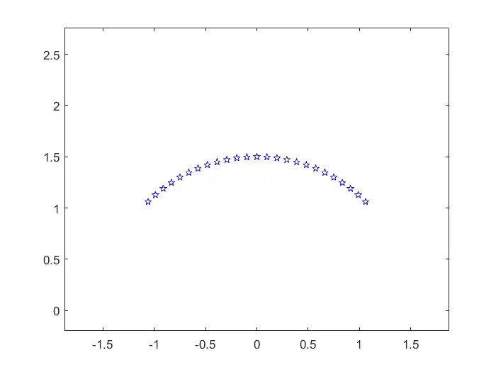
circr = @(radius,rad_ang) [radius*cos(rad_ang); radius*sin(rad_ang)]; % Circle Function For Angles In Radians circd = @(radius,deg_ang) [radius*cosd(deg_ang); radius*sind(deg_ang)]; % Circle Function For Angles In Degrees N = 25; % Number Of Points In Complete Circle r_angl = linspace(pi/4, 3*pi/4, N); % Angle Defining Arc Segment (radians) radius = 1.5; % Arc Radius xy_r = circr(radius,r_angl); % Matrix (2xN) Of (x,y) Coordinates figure(1) plot(xy_r(1,:), xy_r(2,:), 'bp') % Draw An Arc Of Blue Stars axis([-1.25*radius 1.25*radius 0 1.25*radius]) % Set Axis Limits axis equal % No Distortion With ‘axis equal’
